部下などに対するコーチングの実践やセルフコーチングに使えるさまざまなツールを紹介するコーナーです。ツールをうまく使いこなして、コーチングをレベルアップさせましょう。
「ビジョン」の力で前進しよう!(2)~ さまざまにビジョンを描く!
2020年01月24日
今回は、ビジョンを描くプロセスをサポートするツールをご紹介します。
ご自身はもちろん、「1on1ミーティング」にも活用できるラインナップです。ぜひご活用ください。
| (1) | ビジョンを明確にするきっかけづくり |
|---|---|
| (2) | さまざまにビジョンを描く! |
書き出すことの力
ビジョンをはっきり持てば持つほど、ビジョンの実現が近づきます。そして、ビジョンはわざわざ0からつくり出すものではなく、その種がすでにあなたの中にあると考えます。
必要なのは、まずはそれに気づき、言語化する(表現する)こと。
そこで紹介したいのが次のツールです。
自分の人生において実現したい重大事項15のリストアップ(Test.jp 内「コーチヴィル」より)
このツールでは、タイトル通り、人生において実現したい重大項目を15個リストアップします。
ビジョンという曖昧な言葉では浮かびにくくても、少し切り口を換えて「人生において実現したい重大項目」とすることで浮かびやすい場合があります。
また、「ビジョンを描く」というと、どうしても「仕事やプライベートなどあらゆることをひとつの絵に詰め込まなくては!」、もしくは、シーンや立場別にビジョンには色々なものがあるにもかかわらずその中から「最も重要なひとつを選ばなくては!」と無用なプレッシャーや重さを感じることも。
そんなときにはこのツールのように、まずは「部分に分けて」考えてみるのがおすすめです。その一つひとつがジグソーパズルのピース、もしくは油絵の色の重なりのようになり、ビジョンが見えてくる効果を期待できます。
ビジョンに気づくきっかけ
さて、書き出す機会を持つことでスムーズに出てくればいいのですが、ビジョンはじっと考えたからといって浮かんでくるとは限りません。そんなとき、必要なのはきっかけです。
次に紹介するのは、そんなきっかけになりうる2つの質問集です。
ひとつ目はこちら。
可能性に関する質問10(Test.jp 内「コーチヴィル」より)
このツールには、たとえば
「自分に十分必要なお金があったら、あなたはどこでどのように生活しますか?」
「あなたが時期尚早としてくすぶらせている目標、あるいは生き方はありますか?」
といった自分の軸やふだん曖昧にしていることに気づくきっかけとなる10の質問があります。
これらの質問に答えるプロセスで、ビジョンについてのヒントが見つかる可能性があります。
まずは10個の質問をざっと見て、気になるものやピンときたものを選んでもいいのですが、最終的には10個全ての質問に答えてみましょう。複数の質問に答えるからこそ気づくこともあるからです。
注意するのは、単に作業として質問に答えるのではなく、今回の場合は「可能性やビジョンのヒントを得る」という目的を意識することです。
ビジョンを描くための3つの軸
2つ目は、最初にご紹介した「部分に分けて」考える方法との合わせ技ができる質問ツールです。人生の目的、ビジネスの使命、遺産に関する質問3(Test.jp 内「コーチヴィル」より)
このツールでは、「人生の目的」「職業上の使命」「遺産として何を残したいか」の3つの軸の質問を通して、あなたが大切にしたいものを明らかにします。
「自分にとって何が一番大切か?」
それを軸にビジョンを捉え直すことで、見えてくるものがあるはずです。
「現在」からビジョンを考える
ビジョンについて語るのが難しいのは、それが未来のこと、つまり「未知」のことだからです。
そんなとき手がかりとなるのが、「現在」です。
たとえば、コーチングにおいても、「現在」について棚卸しすることで、「ゴール(目標)」が浮かんでくることがあります。
そこでおすすめなのが次のツールです。
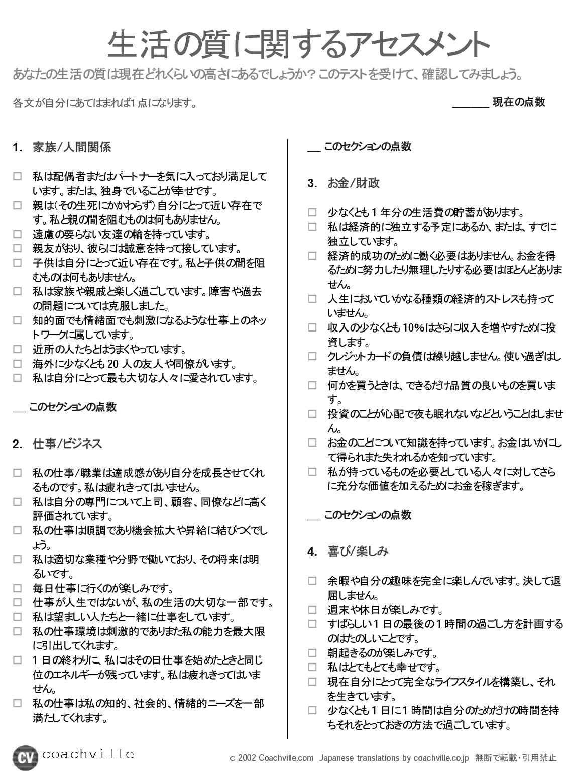
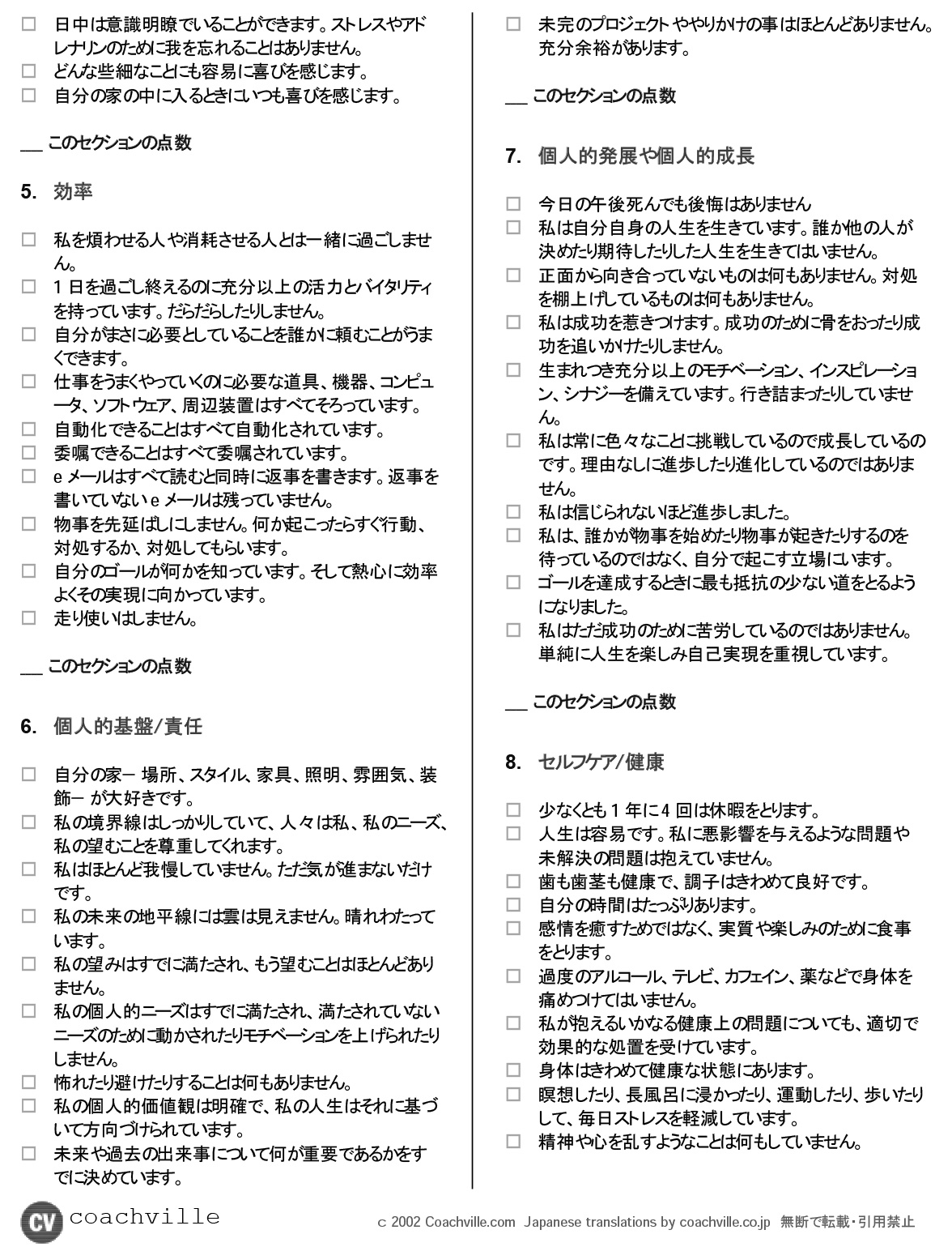
生活の質に関するアセスメント(Test.jp 内「コーチヴィル」より)
このツールでは、「人間関係」「仕事」「財政」「楽しみ」「健康」といった人生に関わる10領域について、それぞれの10項目をチェックし、自分の生活の質を見直します。その中の2つの領域については、自分自身で項目をつくります。その過程で気づくことも多いはずです。
ここで注意点をひとつ。
このツールが示す10領域の合計100項目はあくまでも指標です。
ですから、全ての項目にチェックがつくことが必ずしもいいわけではありません。やみくもにチェックがつく項目数を増やそうとするのは危険です。
あなたにとって必要がない、もしくは現状(そして今後)必要ないと思う項目にこだわる必要はないのです。
- 今はチェックがつかないけど今後つけたい項目
- 今後もチェックをつけ続けたい項目
そこに、きっとビジョンのヒントが隠れています。
さて、ビジョンを言語化しカタチにするためのツールを、2回に分けてご紹介してきましたが、いかがでしたか?
今回紹介したツールが、あなたの(もしくはあなたの部下の)ビジョンメイキングのきっかけもしくはサポートになれば幸いです。
この記事を周りの方へシェアしませんか?
※営利、非営利、イントラネットを問わず、本記事を許可なく複製、転用、販売など二次利用することを禁じます。転載、その他の利用のご希望がある場合は、編集部までお問い合わせください。











